
概括
2018年度中央及直属机关公务员考试录用工作已经开始。 据介绍,120余家中央机关及其直属事业单位、参照公务员法管理的单位参加了此次录用考试,拟录用人员2.8万余人。 考生主要采取网上报名方式,报名时间为2017年10月30日至2017年11月8日。公开课面试定于2017年12月10日在各省会城市、自治区首府、直辖市进行中央政府和省内一些大城市。
为了帮助您轻松找到所选职位,景嘉小编为您整理了详细的职位要求分类。 您可以通过二维码进入相应的职位介绍页面下载表格陕西公务员招聘职位表,选择适合您的职位。
2018年国考(湖南)岗位清单:287个岗位| 554 人
中央党群机关:岗位:5,招聘:5
中央国家行政机关直属事业单位: 岗位数:0,招聘0人
中央国家行政机关直属机构(市级及以下): 岗位:195人,招收432人
参照公务员法管理事业单位: 岗位数:87个,招收117人

2018年高考本科招聘岗位:728个 | 1396 人
中央党群机关:岗位:0,招聘:0
中央国家行政机关直属事业单位: 岗位数:0,招聘0人
中央国家行政机关直属机构(市级及以下):职位687个,招聘1351人
参照公务员法管理事业单位: 岗位:41个,招收45人

2018年国考招聘岗位清单
2018年国家公务员考试招聘公告已发布,招聘28533人,现将2018年国家公务员考试岗位名单(岗位总数16144个,总人数28533人)详细情况公布如下陕西公务员招聘职位表,其中中央党群机关招聘:职位197个,共275人; 中央国家行政机关招聘:职位390个,共723人; 中央国家行政机关直属机构:职位12662个,共计23663人; 参照公务员法招考事业单位:2895个职位,共3872人。
2018年国家公务员招聘简章(即岗位清单).xls(点击下载)
1.中央党群机关.xls
2.中央国家行政机关.xls
3.中央国家行政机关直属机构(市级及以下).xls
4.参照公务员法管理事业单位.xls

2018年全国考试职位专业分类表

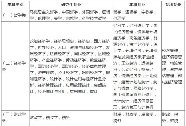
因为职位列表中的专业限制会要求类别,所以有些男伙伴不知道自己的专业是否属于职位列表旁边的专业类别。 明天我也遇到一些男同伴在群里问景嘉老师,自己的“×××专业”属于什么学科类别,为了帮大家解决这个问题,男同伴可以通过之前的“2018全国考试职位 输入专业分类表二维码即可进入查看专业类别页面,以确认是否可以报考意向职位。
示例:如图所示

其实你也可以来参加我们的现场会议,贾静老师也会在现场进行一对一的报名指导和解答。

01
现场会议分析
主题:2018年国家公务员录用新政分析及报名指导(发布会)
时间:10月29日 14:00
地点:成都市雁塔区小寨百盛灵秀城12楼精嘉教育
主讲人:景嘉公共就业研究院名师
1、现场签到奖励:
①报名前30名的同学将被送入为期2天的考前冲刺班参加2018年国考面试
②签到前50名的同学将获得2018年国考笔试笔试卷一份
2、现场互动奖
互动环节免费发放N张电影票
3. 赛事获奖
银奖:2000元国考课程券+国考面试(2天)考前冲刺班
二等奖:1500元国考课程券+国考面试(2天)考前冲刺班
三等奖:1000元国考课程券+国考面试(2天)考前冲刺班
注:以上分红不适用于国考面试冲刺班,且所有分红不能累计(叠加)使用。
4. 现场报名上课
所有在场的同学,均可享受增值复习福利!
预约即有机会免费派发680元(超长)面试在线课程


自由领|筛选工作清单(表格)文件
免费预约|报名指导会议及课程
获取以上内容请在里面添加Momo好友
其实有什么关于考试的问题都可以咨询。
点击“阅读原文”加入公务员学习群,享受公职名师答疑,第一时间获取公考动态!