
金三银四尾,很多人都在抓紧最后的黄金期找工作。
找工作离不开简历。 对于普通求职者来说,如何将自己的经验和技能凝结在一张纸上,是一个学问的问题。 与此同时,另一群人看到了商机。
近期,网络上出现了大量打着“简历修改”名义的帖子。 大部分回复自称是HR、大工厂的员工等,称可以为求职者的简历增色不少。 志玲用关键词“简历改”搜索,发现了很多相关帖子,价格从20元到数百元不等。

这样的服务引起了由美的注意。 她是一个六月份研究生正式毕业的男生,她非常注重明年春天的招聘。 “我是本科硕士兼读的,之前没有工作经验,也没有写过简历,所以想找专业人士帮我改一下。”
Yumi正在应聘一所大学的助理工作,对办公软件技能要求比较高。 “我一开始写的内容很宽泛‘擅长办公软件,精通word、excel和powerpoint’。发给帮我修改简历的小弟后,他告诉我,技能证书要具体,不要直接写。可以表现出色,可以写自己擅长vlookup函数、数据透视表和图表,这样对于紧急招聘的人来说会更清楚。”
Yumi透露,在专业人士的帮助下,她手里已经有两份offer,她打算在毕业前观望其他机会。 “从求职者的角度来看,我觉得这样的简历修改服务特别方便。”
上海素人帮人改简历
旺季一个月能赚几万
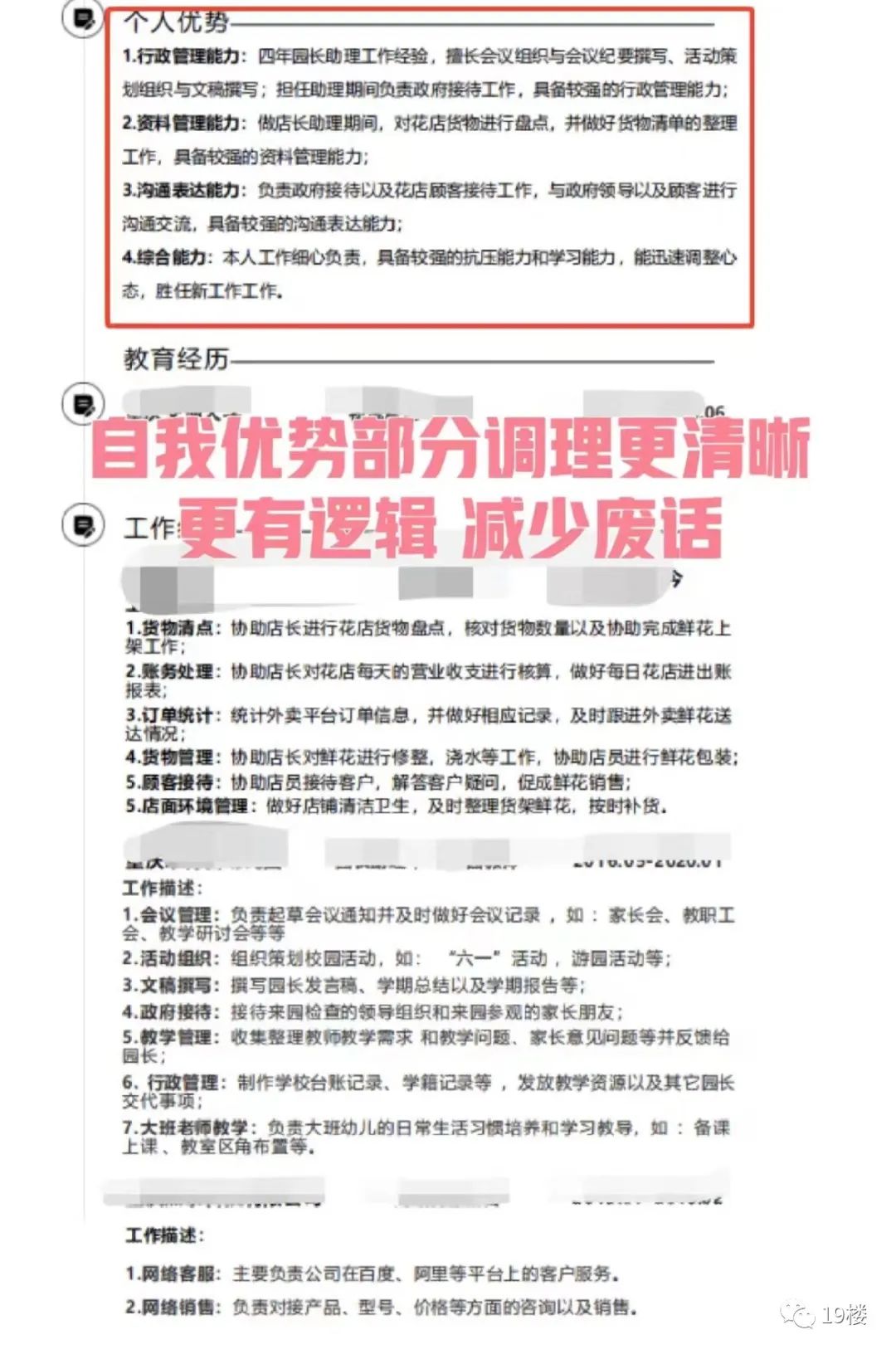
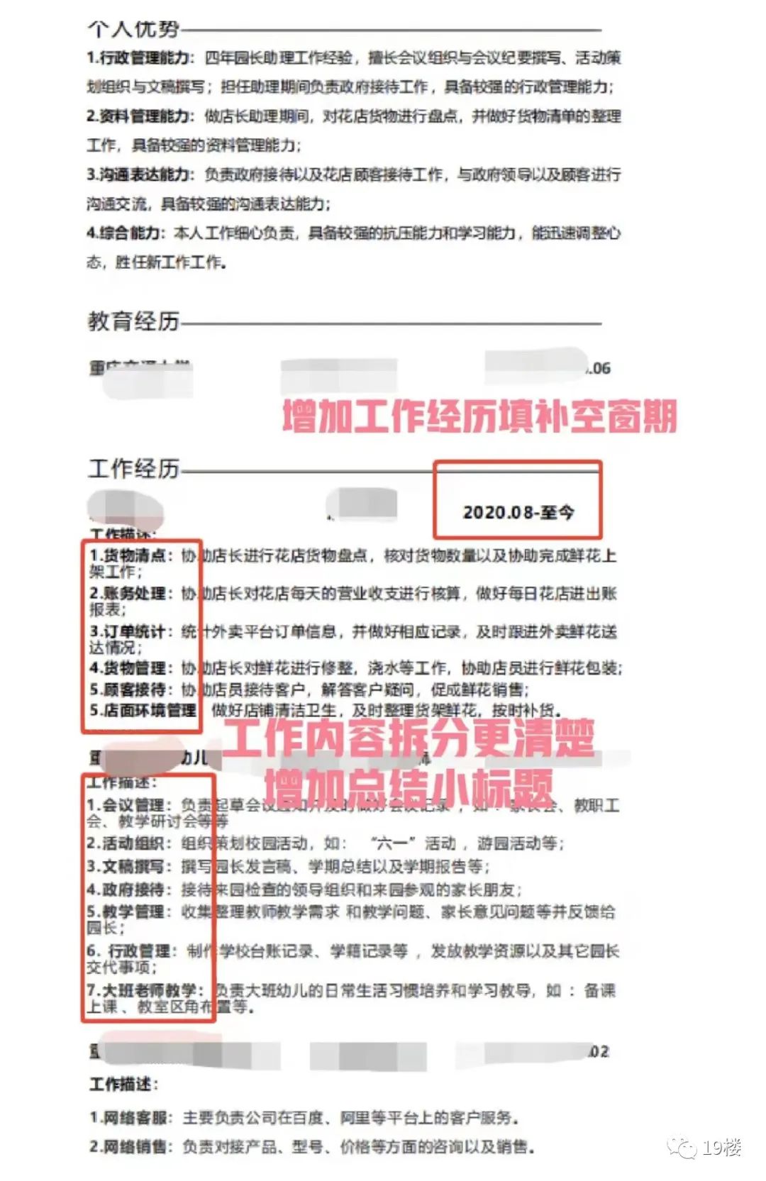
简历修改器,顾名思义,就是对求职者的简历进行修改和优化,从而敲开用人单位的大门,提高求职的成功率。
潘攀,28岁,上海人,海外名校人力资源管理专业。 毕业后,他曾在多家不同的国有企业工作。
“一年多来,我一直在网上发帖,帮助人们改简历。一开始是公益性质的,后来问的人多了,就改成了收费制度。”
盼盼的简历修改服务包括粗修60元,细修200元,具体根据客户的需求而定。

一周可以接多少订单? 盼盼表示,由于有求职淡季和旺季,虽然他的客源并不稳定。
“一般上半年比较多,尤其是接下来的三个月,有时一周会有20、30个订单,这个时候月收入能达到近万元。但到年底一年下来,一周可能只有四五个订单,一个月也只有几百块钱。”
“之前听说有人离职去做这个(简历改变),但我个人觉得风险太大,所以我就把它当作副业,利用业余时间来帮你改变。”

潘盼表示,简历的修改绝不是造假,而是为了帮助求职者更好地诠释自己的能力。 “有的人虽然很优秀,但简历单薄,没有说明自己的优势和经历;有的人什么都写得很详细,需要精简。”
“我能做的就是用我的专业知识帮助求职者明确自己的立场,带来更多的笔试机会。” 盼盼告诉志玲,他有时会收到求职者的反馈杭州求职简历,说他们可以在自己的帮助下成功进入工作,他也感到非常有成就感。

如果客户对更改不满意怎么办? 盼盼表示,他会提前与对方确认杭州求职简历,更改简历并不保证对方能找到工作。 虽然是否提交档案取决于当事人的实际能力和面试表现。 “但出于友谊,通常如果有人提出异议,我会免费帮对方做审核。”
HR如何看待“简历变更”?
“只要是真的就没关系”
改变简历真的有用吗? 志玲还询问了在金融机构做HR的陈先生。
陈先生表示,作为筛选候选人的第一步,简历非常重要。 “以我们招聘应届毕业生为例,有些人的简历非常简洁,做过什么项目,在哪里实习过,我有交流的欲望。如果你叫人改简历,就能达到这样的效果。”疗效,我认为不是不可能的。”
不过,陈先生表示,一些过度包装的简历她一眼就能看懂。
“比如看似知名的实习项目、高价值的奖项,甚至是捏造职位、伪造实习经历的人……一般来说,如果我们多问几个具体的工作内容和成绩,对方就会将会被曝光。”
“正规公司的加急招聘流程是非常成熟的,如果求职者没有相应的实力,很容易出错。” 陈先生表示,她将直接将简历上有此类污点的人拉入内部“黑名单”。 ”。
你怎么看待这件事?
你会花钱请人帮你修改简历吗?