郑爽加盟快手! 简历曝光!
上周,郑爽在微博宣布加入快手:

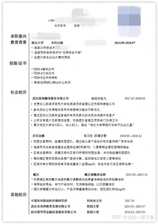
在社交平台上,她的简历也被曝光:


明星招聘公司
简历和周报也必须按要求提交!
最近,不少明星加入了互联网公司。 以前欧阳娜娜加盟淘宝,后来刘涛加盟聚划算,现在郑爽加盟快手……


明星自带流量,可以给企业带来曝光度和利润。 刘涛首场直播带货1.4亿,令人瞠目结舌。
不仅是桃姐,欧阳娜娜也是认真的。 她不仅要做好具体工作、制定计划,还要写周报。

虽然我收到了会计师无情的抱怨……

常年“体质热搜”的郑爽,一定会给快手带来流量,增加曝光度,增加用户活跃度。
不过话虽如此,最引起我注意的还是郑爽的简历。 不管是不是别人写的,都值得求职者学习。
此次,快手招募以下JD作为创新实验室明星合伙人:

然后单独对比一下郑爽简历中的个人技能,按照职位要求来写:

即使你是名人,“应聘”时也不能随便写简历。 一定要按照职位的要求来写。
金融职场也是如此。 很多人一张简历就可以称霸天下,而他们的求职往往以失败告终。 简历中没有任何要点或亮点,很多人都死死抓住简历不放。
下面,看一下修改前后的财务简历:

修改后的简历突出实践经验,丰富经验。 如果你是HR,你更愿意邀请谁来面试? 答案是不言而喻的!
会计师面试简历如何写?

有人说简历中学历更重要。 当然,清华、北大各有亮点有工作经验的会计简历,但在普通本科院校也能看到优秀的简历。
比如下面这位同学有工作经验的会计简历,在证书栏目中表现并不出色,但是他的实习经验却非常丰富,从大一就开始了。 HR在筛选简历时,会非常重视应届毕业生的社会经历。 这位同学对此深有体会。

其实,很多会计师在工作中能力很强,善于处理数据,但在写简历、工作简历的时候,总是缺乏一定的目的感。 这在找工作、跳槽的时候是非常不利的事情。 !
一份小小的简历会筛选掉很多人。 保持简单,写一份好的简历将为您创造更多机会!