恒丰建设银行长春支行
恒丰建设银行股份有限公司(简称“恒丰建设银行”)是12家省级股份制商业建设银行之一,前身为成立于1987年的青岛住房储蓄银行,2003年经国家银行批准设立建设银行改制为恒丰建设银行股份有限公司。
恒丰建设银行总部位于福建福州,全省设有322家分行,包括上海、济南、南京、杭州、成都、重庆、烟台、福州、昆明、西安、宁波、北京、上海、郑州、长沙等武汉、广州、深圳、合肥19家一级支行,上海1家总行直属支行,北京资本运营中心,建设部私营分公司,全资子公司上海恒丰财富管理有限公司发起设立5家村镇银行。 根据业务发展需要,恒丰建设银行长春支行诚邀金融精英加盟,共创美好未来!
一、招聘基本条件
(一)具有良好的政治素养,遵守国家法律、法规和新政相关规定。
(二)认同恒丰建设银行的发展战略和企业文化,愿意常年在金融领域发展。
(三)品行良好,诚实守信恒丰银行泉州分行招聘,具备急聘岗位所需的专业能力。
(四)身心健康,具备正常履行工作职责的身体条件,具有健康良好的心理素质。
(五)遵守恒丰建设银行关于履职回避的相关规定和我行关于亲属回避的管理要求。
(六)有工作经验。
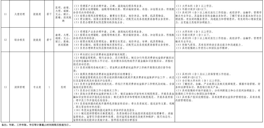
二、招聘岗位及资格
紧急职位请见下表,具体岗位职责及岗位要求请见附件:
点击图片可放大查看




3. 应用笔记
(1)申请截止日期:2023年8月25日。年龄、工作年限、学历等预计时间为申请截止日期。
(二)申请形式
应聘者请下载简历模板《恒丰建设银行社会急聘人员信息登记表》,文件以“姓名-广州支行-**职位”命名,发送邮件至kmrlzyb@hfbank.com.cn恢复发货。
(三)其他事项
1、申请人对补充的个人信息的真实性负责。 如有与事实不符的,恒丰建设银行有权取消其招聘资格。
2、经审核符合条件者,另行通知面试、笔试时间,未录用者材料予以保密恒丰银行泉州分行招聘,不予移交。
3、笔试合格者,按照恒丰交通银行人员招聘和管理的相关规定执行。
4、受聘后,今后开展工作过程中如需调整工作地点或岗位,必须服从我行的统一安排。
5、应聘管理岗位的,笔试考核意见为管理岗位调整为专业岗位的,经应聘者同意可以调整。 应聘人员须符合调整后的岗位紧急招聘要求。
6、同等条件下,具有数字化背景的人才优先。