简历模板对于上班族来说是必不可少的! 分享6个免费好用的简历模板下载网站。 各行各业都有各种风格的简历模板毕业生简历表格下载word格式,下载也方便。 值得您永久收藏!
1.YY简历
一个完全免费的简历模板下载网站。 上面有1000多个Word简历模板。 模板可以根据行业、模板风格、热门职位、适合人群进行过滤。 它还具有英文简历模板、大学生简历模板和应届毕业生简历模板。 。

下载简历模板非常方便。 您无需注册登录,直接打开简历模板详情页面,点击下载按钮即可将简历模板下载到本地。

上面还有一些求职攻略和笔试方法,你也可以看看参考一下。
2. 继续下载
一个免费提供各行业简历模板下载的网站。 模板数量不多,质量相当高。 有英文简历。

下载也不需要注册和登录。 点击简历模板详情界面的下载按钮,将其保存到本地。

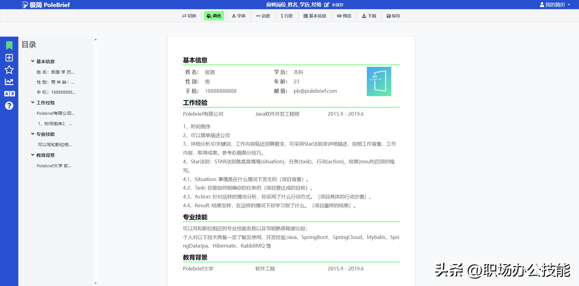
3.极简简历
一个免费的在线简历制作网站。 上面有十多个简历模板,都比较简单。 选择您喜欢的模板,您可以直接编辑您的简历。

简历模板编辑功能相当丰富,比如颜色、字体、边距、行距等功能都可以使用。 还可以随意添加内容模板,并可以使用简历分析和预览功能。
编辑完成后可以直接下载简历,支持保存图片、PDF、Word三种格式,也可以在线保存,但是在线保存需要登录,不需要如果直接下载则需要登录。

4、办公资源
一个海量的办公模板下载网站毕业生简历表格下载word格式,有PPT模板、PPT图表、Word模板、Excel模板以及音质素材可供下载。 简历模板有Word 和PPT 两种格式。
上面的模板非常多,光是Word简历模板就有5000多个。 只需搜索您想要的职业或风格的简历模板即可。

您可以在简历模板详情界面下载。 免费用户每天可以下载2个模板,足够日常求职或办公使用。

5、592个专业圈子
一个职场分享社区,里面还有很多Word简历模板可以下载。 您可以根据求职意向、适合人群和模板风格来过滤简历模板,但不支持搜索。

下载时请注意,页面上会有一些广告,点击模板详情界面底部的下载按钮,进入下载界面并对模板进行评估,提交评估即可下载模板,免费用户即可下载每晚20元,无需登录账户。

6.站长资料
国外的一个小型综合设计素材网站,提供高清图片素材、PSD素材、PPT模板、网页模板、脚本素材、简历模板等,上面有相当多的免费简历模板,可以直接搜索简历,或关注热门推荐筛选。

简历左上角注明原件免费。 如果左上角是弧形胸针图案,则需收费。 大家下载模板的时候可以留意一下。
您无需登录帐户即可下载免费模板。 您可以直接在简历模板下选择下载地址,并将简历模板保存在本地。
